Jul. 16th, 2024
(no subject)
Jul. 16th, 2024 08:55 amеще раз, почему не м.б. "zero stress" на поверхности гранаты

kostenloser upload
из статейки гг. Голубева-Медведкина, это, пожалуй, единственный серьезный источник, описывающий ситуацию, вот эта их ключевая формула для σ_r
σ = σ0 + ρ V^2
подтверждаетсО, как будто, и это будет видно из дальнейшего.. НО нужно внимательно поглядеть на поток импульса, a пока ясно вот что.
Да, "драг" постоянный, это -- верный вывод, нужно сделать небольшое НО.. ускорение. Вот это неск. портит ихнюю картинку, т.е. из-за распределения давления, и напряжениe σ_r также будeт зависеть от ускорения "шара". Однако, считая силу сопротивления постоянной, и ускорение/замедление также можно ожидать постоянным, ну либо вообще "малым". Это фсе надо проверять из решения диффура для скорости и ускорения..
Да, центральный элемент заключительного уравнения здесь-- поток импульса:

У Ландау это ажно целый тензор, в гидродинамике, однако для потока постоянного вектора скорости шара, выражение должно упрощаться.
НУ т.е. "скаляр"?- вот вроде магнитного потока ч-з элемент поверхности "dA", но это надо фсе уточнять..
Hапряжения, фсе три компоненты, зависят от значений коэффициентов: A B, C, и их надо найти..
вобщем то, это и есть σ0 из статейки :) для двойного угла cos2θ!
Для одинарного угла покатит видимо(?) обычный потенциал из Ландау
f(r) = A1 r + B1/ r
но со своими коэффициентами: A1, B1; их тоже надо найти.. да, такая жесть ! В любом случ напряжения есть функция геометрии, т.е. зависят от радиса шара R и радиуса кольца b и более н и ч е го..

kostenloser upload
из статейки гг. Голубева-Медведкина, это, пожалуй, единственный серьезный источник, описывающий ситуацию, вот эта их ключевая формула для σ_r
σ = σ0 + ρ V^2
подтверждаетсО, как будто, и это будет видно из дальнейшего.. НО нужно внимательно поглядеть на поток импульса, a пока ясно вот что.
Да, "драг" постоянный, это -- верный вывод, нужно сделать небольшое НО.. ускорение. Вот это неск. портит ихнюю картинку, т.е. из-за распределения давления, и напряжениe σ_r также будeт зависеть от ускорения "шара". Однако, считая силу сопротивления постоянной, и ускорение/замедление также можно ожидать постоянным, ну либо вообще "малым". Это фсе надо проверять из решения диффура для скорости и ускорения..
Да, центральный элемент заключительного уравнения здесь-- поток импульса:

У Ландау это ажно целый тензор, в гидродинамике, однако для потока постоянного вектора скорости шара, выражение должно упрощаться.
НУ т.е. "скаляр"?- вот вроде магнитного потока ч-з элемент поверхности "dA", но это надо фсе уточнять..
Hапряжения, фсе три компоненты, зависят от значений коэффициентов: A B, C, и их надо найти..
вобщем то, это и есть σ0 из статейки :) для двойного угла cos2θ!
Для одинарного угла покатит видимо(?) обычный потенциал из Ландау
f(r) = A1 r + B1/ r
но со своими коэффициентами: A1, B1; их тоже надо найти.. да, такая жесть ! В любом случ напряжения есть функция геометрии, т.е. зависят от радиса шара R и радиуса кольца b и более н и ч е го..
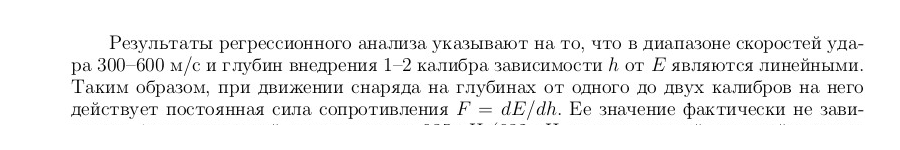
глубина проникновения шара
Jul. 16th, 2024 02:34 pmну, раз "вдохновение" пришло, надо пользоватьсО! -- и фсе дела по-боку:

ну, я бы сказал, что при глубине проникновения "ок двух калибров", да, сила сопротивления "постоянна", ну или почти. Менее -- нет, пОчему? вотъ, нарисовал


что меняетсО в потоке импульса при проникновении шара в броне-плиту?-- малый радиус 'r', т.е. площадь сферического сегмента: "footprint" меняетсО "r^2", а кроме того-- скорость V= dr/dt.
Пока r, малый радиус, мал, можно считать угол м-у нормалью и скоростью прим нулевым, косинус угла cosθ ~ 1. Однако, с ростом r это уже не так становитсО, т.ч. обязательно учитывать cosθ в формуле потока импульса !
это- первое и второе-- скорость V. Граната тем и отличается от "дамских шариков"--игрушек, что нельзя "переключать" скорость движения шарика, она накрепко завязана с упругими свойcтвами материала, так что неV, а dr/dt. Да, скорость в потоке импульса связана с величиной малого радиуса r(t), потому то левая часть ур--я:
r^2 dr/dt
сразу же тянEт на диффур по времени !

вот такая получилась секси--тема :)
Так что на передней поверхности броне-плиты и ускорение покатит и производные в упругом потенциале тоже "поплывут", ну поскольку есть граница с воздухом и r както хЫтро меняетсо со временем: r= r(t).
И полная производная(*) от потока(?), к-ую непонятно как счЕтать, рулит !
Может и для гражданок тоже так, что при проникновении до одного "калибра" нельзя "переключать" скорость ? :))) В любом случ, передная поверхностьпис плиты--наиболее сложная по эффектам, вкл и буртик. У гражданок есть "буртик", интересно?-- да, природный есть !

Однако, ежели принять т.з. авторов статьи, что сила сопротивления, драг,- "постоянный", то нужно признать, что и поток импульса "П" также постоянный, без ускорения. Важный результат, поскольку там сильно упростится ур-е движения шара. Ну во-первых, dr/dt = const, т.е. нет изменений площади "r^2" по времени. В результате - алгебраическое выражение для скорости вот такого плана:
ρ1 V rdr = ρV^2/2 cos2θ/ cosθ - σ_r(R)⋅ cos2θ/ cosθ
еще до интегрирования по поверхности полусферы: r, θ.
T.o. на поверхности шара напряжения σ_r(R) = λ ∂ u/ ∂ r -- постоянная величина, σ0 из статьи Голубева, зависит от радиуса кольца b: σ0 = σ(R, b), ну и упругих постоянных.
И тут есть неск. условий для A, B, C на внешней границе кольца r= 'b', вроде не ахти какие сложные, но..
(*)полная производная:
..

ну, я бы сказал, что при глубине проникновения "ок двух калибров", да, сила сопротивления "постоянна", ну или почти. Менее -- нет, пОчему? вотъ, нарисовал


что меняетсО в потоке импульса при проникновении шара в броне-плиту?-- малый радиус 'r', т.е. площадь сферического сегмента: "footprint" меняетсО "r^2", а кроме того-- скорость V= dr/dt.
Пока r, малый радиус, мал, можно считать угол м-у нормалью и скоростью прим нулевым, косинус угла cosθ ~ 1. Однако, с ростом r это уже не так становитсО, т.ч. обязательно учитывать cosθ в формуле потока импульса !
это- первое и второе-- скорость V. Граната тем и отличается от "дамских шариков"--игрушек, что нельзя "переключать" скорость движения шарика, она накрепко завязана с упругими свойcтвами материала, так что не
r^2 dr/dt
сразу же тянEт на диффур по времени !

вот такая получилась секси--тема :)
Так что на передней поверхности броне-плиты и ускорение покатит и производные в упругом потенциале тоже "поплывут", ну поскольку есть граница с воздухом и r както хЫтро меняетсо со временем: r= r(t).
И полная производная(*) от потока(?), к-ую непонятно как счЕтать, рулит !
Может и для гражданок тоже так, что при проникновении до одного "калибра" нельзя "переключать" скорость ? :))) В любом случ, передная поверхность

Однако, ежели принять т.з. авторов статьи, что сила сопротивления, драг,- "постоянный", то нужно признать, что и поток импульса "П" также постоянный, без ускорения. Важный результат, поскольку там сильно упростится ур-е движения шара. Ну во-первых, dr/dt = const, т.е. нет изменений площади "r^2" по времени. В результате - алгебраическое выражение для скорости вот такого плана:
ρ1 V rdr = ρV^2/2 cos2θ/ cosθ - σ_r(R)⋅ cos2θ/ cosθ
еще до интегрирования по поверхности полусферы: r, θ.
T.o. на поверхности шара напряжения σ_r(R) = λ ∂ u/ ∂ r -- постоянная величина, σ0 из статьи Голубева, зависит от радиуса кольца b: σ0 = σ(R, b), ну и упругих постоянных.
И тут есть неск. условий для A, B, C на внешней границе кольца r= 'b', вроде не ахти какие сложные, но..
(*)полная производная:
..
Греция разочарована
Jul. 16th, 2024 05:31 pmсостоянием бесплатных Bradley и новых кораблей США (???!)- Defense Express
Состояние американских боевых машин пехоты Bradley и новейших кораблей Littoral Combat Ship класса Freedom оказалось ужасным. Брать их для Афин невыгодно даже бесплатно, сообщает Defense Express.
Издание отметило, что по программе Excess Defense Articles Греция должна была получить американское вооружение в качестве помощи. Такая программа заключается в передаче избыточного имущества, вооружения и военной техники вооруженных сил США в другие страны, как альтернатива утилизации.
https://www.unian.net/weapons/greciya-razocharovana-sostoyaniem-besplatnyh-bradley-i-novyh-korabley-ssha-defense-express-12697341.html
интересно, "хуйня"?
Состояние американских боевых машин пехоты Bradley и новейших кораблей Littoral Combat Ship класса Freedom оказалось ужасным. Брать их для Афин невыгодно даже бесплатно, сообщает Defense Express.
Издание отметило, что по программе Excess Defense Articles Греция должна была получить американское вооружение в качестве помощи. Такая программа заключается в передаче избыточного имущества, вооружения и военной техники вооруженных сил США в другие страны, как альтернатива утилизации.
https://www.unian.net/weapons/greciya-razocharovana-sostoyaniem-besplatnyh-bradley-i-novyh-korabley-ssha-defense-express-12697341.html
интересно, "хуйня"?